Collins 651S-1 Muting Issues
The Collins 651S-1 receiver is an outstanding receiver despite the synthesizer blanking noise. It was designed for primarily for receive only signal intercept purposes and apparently not two-way communications as will be explained below. There is a Mute line on pin 22 on the J62 input connector. I added a jumper wire from that pin to a BNC connector that was added to an open spare location on the back of the receiver. Normally, pin 22 has a jumper to ground on TB103 in the receiver when shipped. In order to mute the receiver, this internal jumper wire has to be clipped and pin 22 of J62 needs to switch between ground for normal operation and open for mute.
I created a mute circuit that does this function that is driven by the SYSKEY line of the HF-8014A exciter. Without any HF-8014A RF present, this circuit worked fine. It immediately silenced the receiver and then restored the audio immediately upon unkey. However, the problem occurred when the HF-8014A PA was brought online and keyed. With only about 80w output from the PA, the 651S-1 meter remained in a full scale position for about 18-20 seconds and then slowly came back to the zero signal reading. The frequency of the exciter was the same as the receiver frequency and the AGC was on and set to the Fast position. The same thing was tried with the AGC set to Slow and then Off and the same result occurred.
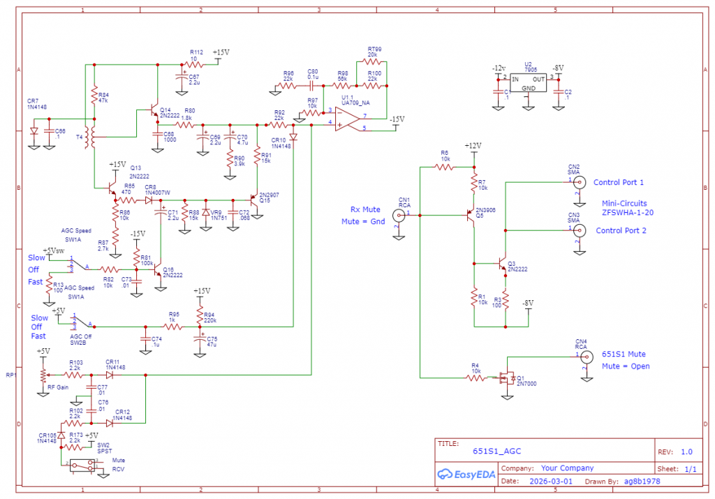
What appeared to be happening was that the opening of the Mute pin did not prevent the AGC RC time constant capacitors from charging up in the presence of a very large signal while the receiver was muted. When unmuted, it took a very long time to discharge the AGC time constant capacitor.


Since I didn’t want to modify the 651S-1 in any way, the solution I used was to greatly reduce the amount of RF at the antenna port during transmit times when the receiver was muted. A standard change over relay will give only about 40 db of isolation which clearly wasn’t enough. I then added a Mini-Circuits ZFSWHA-1-20 high isolation RF switch in front of the receiver antenna jack. This switch will provide an additional 60 db of isolation. This switch not only opens the antenna line, but also terminates the receiver and the antenna line in 50 ohms which is superior to leaving the receiver antenna port open or grounded. Additional testing showed that the recovery time from mute to receive was reduced from 20 seconds to 1-2 seconds with the AGC in the Fast position. The receiver recovery time could be reduced to zero if the AGC was turned off. This situation would be necessary only for CW or digital operation. Below is the schematic diagram of the 651S-1 IF AGC circuit. C70 and C71 were the AGC RC time capacitors that was being charged to a very high level. On the right side of the sheet is the receiver muting circuit and the MC ZFSWHA high isolation switch interface circuit.

