Collins HF-8014A Power Amplifier Alternative

The HF-80 system was a major military/government communications platform, but its adaptability Ham radio can be an issue. If you already have an HF-80 system that includes th PA, then this page will not be of interest to you. The HF-8020 or HF-8023 is a major investment and barrier to entry for the average ham to acquire an HF-80 system. If an alternative PA that has about 27db of power gain that takes the 200mw exciter output and amplifies it to about 30w to 100w, it would make it possible to use the exciter with a standard linear amplifier. This page will discuss a less expensive yet functional alternative to the standard HF-80 PAs.

Detailed Discussion

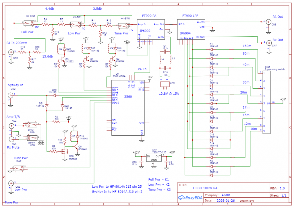
The alternative HF-80 PA is built around a Yaesu FT-990 PA/LPF board with an integral heatsink was mounted in a 3U 19″ rack cabinet. Three T-pad attenuators were used. The second and third one are switchable and controlled by the HF-8014A J15 pin 25 Low Power Enable signal and the Tune switch on the front panel. The schematic below shows the PA along with its support circuitry. At the present time, the band selection is a low-tech rotary selector switch. Future plans are to incorporate an Arduino controller and get band information from the HF-8014A J15 socket and automatically switch to the proper band. The controller would essentially attempt to fully emulate the HF-802x PA. The schematic is pretty self-explanatory: SYSKEY from the HF-8014A switches the PA to transmit on a LOW signal. DI-8 reads the state of SYSKEY and waits 20ms before enabling the PA to give an external linear amplifier’s T/R relay time to cycle before rf is applied. DO-7 will hold the PA and external linear amplifier T/R relays actuated for 20ms after SYSKEY goes high to ensure that rf is removed so no relay hot flashing occurs. Relay outputs are provided to key a standard linear amplifier (Amp T/R) and mute the HF-8050A, HF-8054A, or HF-2050 receiver (Rx Mute).

PA Build Notes

The FT-990 had been parted out and sold on Ebay. It was purchased for a reasonable cost (<$150). The board included the LPF and a driver stage as well as the heatsink so it required minimal support. It had a total gain of about 40db, so attenuators had to be used. One thing that was needed was the 13.8vdc common mode choke (L2, L3, C4, C5) that keeps rf out of the 13.8vdc power bus. I found one on Ebay that was used on another system that was parted out.